PP用OPTをシングルで使えれば、1次側の高いインピーダンスがそのまま使え、しかも小型で十分なインダクタンスが得られるため、こんなにウマい話はオマヘン。ではそんなことが出来るのでしょうか。
答えは「出来る。」です。と言うよりも、もうかなり大昔に武末数馬先生が、ラジオ技術誌上で発表しています。方法はOPT2次側に打ち消し電流を流すというもので、打ち消し電流はチョークコイルから流していたと記憶します。
そして現代ならばトランジスタによる定電流電源を取り付けることにより実現するはずなのですが、今現在私は、なかなかそのような記事に巡り合えていません。
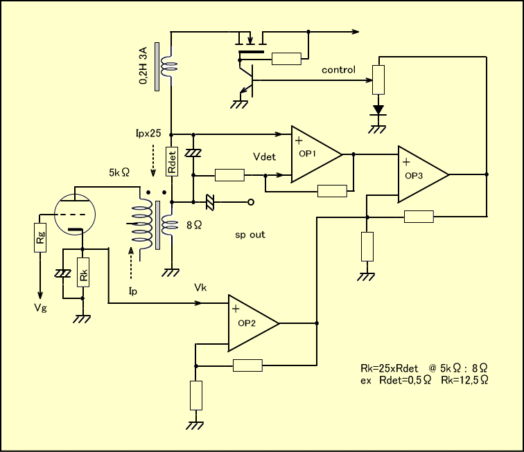
2次側の打ち消し電流値は、インピーダンス比のルート,つまり巻き数比となり、例えば5kΩ対8Ωならばルート625=25倍なので、1次100mAに対し2次2,5Aを流します。
打ち消しに必要な電源電圧は、出力波形のストロークから10Wで14V程度になり、これが打ち消し回路の損失となるわけで、まさに無駄な電力を無駄な電力によって打ち消すわけです。
このように打ち消し電力は、最大出力に応じて意外と大きくなりそうですので、最大電圧と打ち消し電流を慎重に測り、無駄を少しでも減らさなければ、定電流回路の発熱がばかになりません。
またチョークコイル方式も、電圧損失の面では、なかなか効率の良いやり方だとわかります。
一方問題なのはプレート電流がシフトした時の対処方法です。普通のシングルアンプならばプレート電流のわずかな変化は問題になりませんが、この方式ではアンバランス電流が、インダクタンスの変化や磁化曲線上の動作位置を変更させ、低音の出方や歪みを悪化させるからです。
とは言えしょっちゅうプレート電流を監視、調整しなければ心配になるようなアンプでは、アンプが主役という人には良くても、音楽鑑賞が中心の人には大問題です。
ではDCバランス自動監視装置はどうでしょうか。武末先生の頃は安価なオペアンプICが無かったため、実現が困難だったはずですが、現在なら案外すんなりと出来そうな気がしますので、早速回路を考えてみましょう。
OPT付きシングルアンプで、今さらDCサーボが導入されるのも面白い光景です。ところで普通のDCサーボ回路はアンプの動作ポイントをいじりますが、それでは出力管に対して失礼なので、2次側電流をコントロールします。
これは全くの主観ですが、せっかく作ったトランジスタアンプが、結局DCサーボ回路の直接支配下でしか動けないというのは、なんとなく悲しいものがあります。やはり出力回路はギョーカイで言うところの「フロントを張る」存在でいて欲しいのです
こうして何やら怪しげな回路が出来ました。果たしてこれで動くのでしょうか。またOP1とOP2には若干でしょうが、両方共に等しい量のゲインが必要な気もします。
入院治療中、放射線照射と抗がん剤投与の中で考えた回路ですので、よく見てみたら全く意味のないシロモノかもしれません。
いずれにしても武末先生(カズマ翁)のやり残した事に、みごと花を咲かせられるのか、実際には巻き数比に若干の修正が加わるとなどして、歪みと低域の出方でチェックすることになるでしょう。
電流の検出は、出力管のカソードと定電流電源に入れた抵抗でできるはずですから、回路さえ正しく考えつけば高いインピーダンスで小型のOPTが使える点、意外とミニワッターの弱点である、しっかりした低音再生に効果的でしょう。
その場合出来るだけコンパクトに作れれば、打ち消し電力も少なく、意外性が増すと思われます。打ち消し電流回路のコストにより、高級なシングル用OPTが買えてしまうのであれば、あまり意味はありませんから。
一方大出力になるほどチョークコイル方式の優位さが目立ってきます。想定できる0,2H 3A のチョークコイルは、ミニワッターにとってOPT並みの大きさですが、大型シングルアンプでは納得できないサイズでもありません。
チョークコイルの変更がないのは、大出力シングルアンプが主に高いプレート電圧によって構成されるためで、1次側で動作に必要だった高い電圧による損失は、2次側では無関係になるのです。

無
とはいえコイル内部に発生する電圧は出力の増加とともに上昇するのですから、あまり小さなコアでは磁気飽和を起こしてしまいます。つまりコアとは電力から変換された磁力を貯めるための物理的容器といえるわけです。
ですから磁力が溢れ出さないよう、出力波形を計測しつつ、5A用、10A用とコアを大型化することで低歪みになると思われます。このように打ち消し方式は、その出力によって最適なやり方が異なるとわかってきました。
つづく
.